Jeaneria

Investigación y relevamiento del rubro de Jeaneria, con la posterior construccion de un prototipo como muestra y el desarrollo de Fichas Tecnicas.

Para ver el prototipo haz click aqui

Relevamiento de información

Desarrollo de la moldería

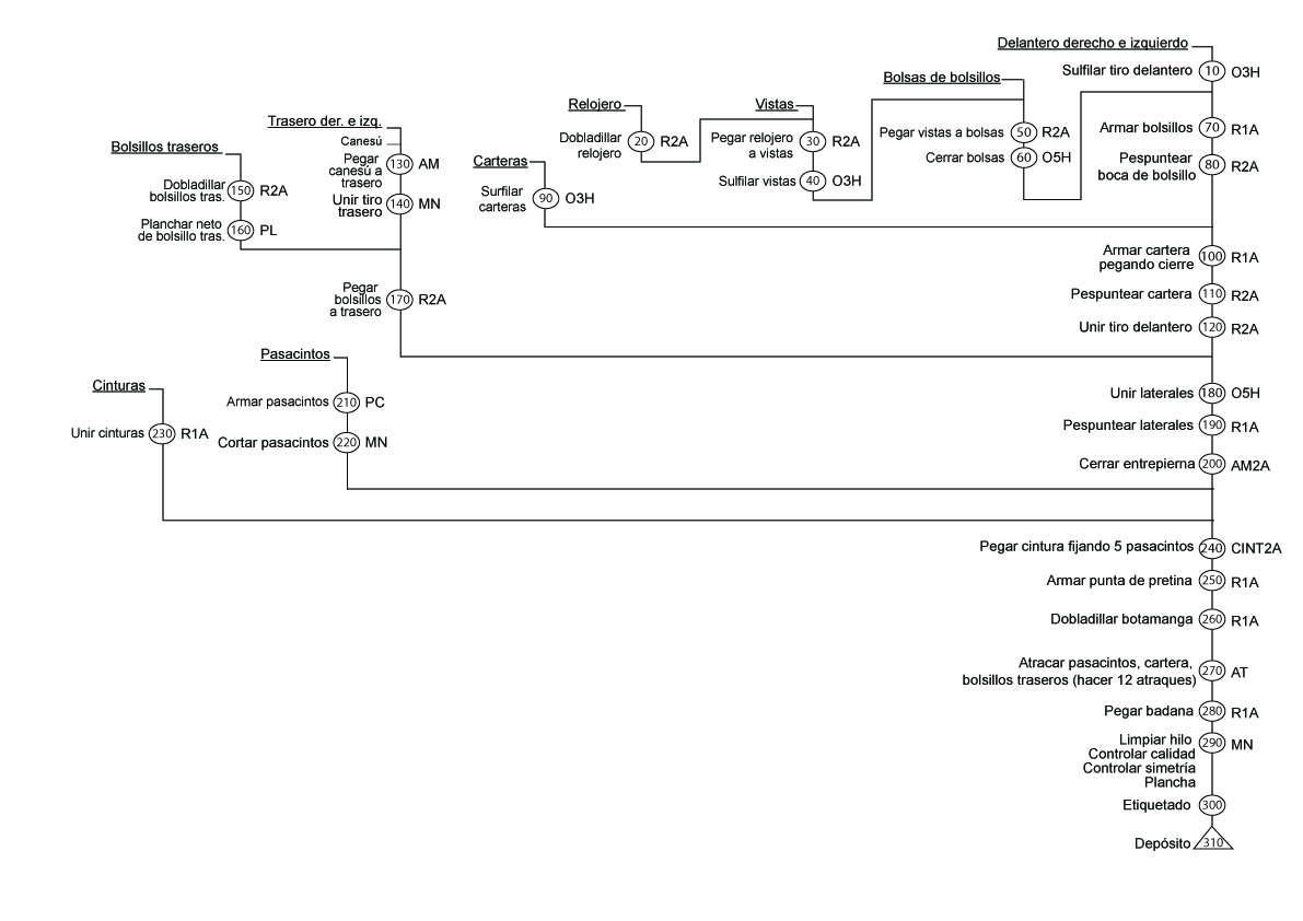
Planificación y desarrollo de la secuencia de operaciones

Cronologia del diagrama de operaciones

Fichas de Bordados

2 opciones

Geometrales y fichas de medidas para su posterior construccion

Geometrales con costuras especiales del rubro de Jeaneria, de frente y espalda

Ficha de lavado, importante en el rubro, dandole los codigos jeaneros

15 comentarios sobre “Jeaneria

Agrega el tuyo

    1. Realmente caido del cielo, las fichas tecnicas eh estado realizando-documentando el sistema de ensamblaje de los Abrigos de los cuales la confección es muy similar. Me seran de muuucha ayuda.

  1. Hola! queria saber si me podias ayudar, necesitamos hacer el relevamiento de taller para jeanería de tecnicas, y no encontramos, conoces algun taller como para que nos muestren sus maquinas y nos muestren los procesos de armado? buenisima tu pagina!

  2. hola! encontre justo la ayuda q necesitaba, pero ademas me gustaria si podes compartir que programa usaste para hacer las fichas… yo recien empiezo y en el practico de la academia las hacia a mano, gracias!

    1. Ana:
      Gracias por tu comentario, los programas que usualmente se utilizan son el corel y el illustrator, ya que ahí podes hacer los geometrales a la perfección.
      Saludos!!!

  3. Hola Ayelen me gustaría preguntarte si puedo incorporar tus fichas en un trabajo de facultad. Obviamente voy agregar que las saque de tu pagina de internet.
    Saludos y gracias por las maravillosas fichas
    Cami

Deja un comentario

Web construida con WordPress.com.

Subir ↑